![]() |
|||||||||||||||||||||
![]() |
|||||||||||||||||||||
![]() |
|||||||||||||||||||||
|
Der LCD-Dimmer regelt automatisch die Leuchtstärke der Hintergrundbeleuchtung eines LCD-Displays entsprechend der Umgebungshelligkeit mittels PWM (Pulsweitenmodulation), beim Betätigen einer IR Fernbedienung wird dabei die Leuchtstärke des Displays für eine bestimmte einstellbare Zeit herauf gesetzt. |
|||||||||||||||||||||
![]() |
|||||||||||||||||||||
| Mein Gehäuse LCD-Display ist relativ leuchtstark und dadurch auch bei sehr großer Umgebungshelligkeit gut ablesbar. Doch beim Nachtbetrieb blendet das Display zunehmend. Hier wäre eine Beleuchtungsstärke von ca 40% völlig ausreichend. | |||||||||||||||||||||
![]() |
|||||||||||||||||||||
| Der LCD-Dimmer greift hochohmig und somit belastungsfrei die Digitalsignale eines IR-Empfängers aus einer Schaltung mit Massepotential ab. Einzelne Impulse werden unterdrückt, Datenworte in Form eines Bursts lösen einen Schwellwerschalter (Schmitt-Trigger) aus. Dieser gibt das Schaltkriterium für ein Zeitglied und steuert auch eine Signal-Led zur Aktivitätsanzeige an. Das Zeitglied (Monoflop) steuert nun über einen Spannungs PWM-Wandler den Leistungsschalter an, der die Helligkeit des Verbrauchers auf 100% steuert. Nach Ablauf der eingestellten Zeitspanne des Zeitgliedes (1-5 Sek.) wird über eine Fotodiode (SFH 203) die aktuelle Umgebungshelligkeit ermittelt und diese entsprechend dem PWM-Wandler zugeführt. Dadurch kann die Helligkeit des Displays im Nachtbetrieb auf bis zu 40% Helligkeit sinken. | |||||||||||||||||||||
![]() |
|||||||||||||||||||||
![]() |
|||||||||||||||||||||
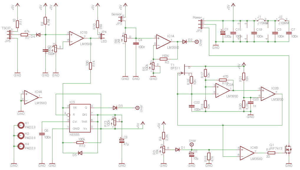
| über 47KOhm werden die Daten hochohmig vom TSOP abgegriffen. Diese gelangen auf ein Integrierglied. Dieses sammelt Einzelimpulse. Ab einer gewissen Anzahl von Impulsen in einem definierten Zeitraum schaltet der Schmitt-Trigger dann um und aktiviert ein retriggerbares Monoflop. Normalerweise könnten die Daten vom TSOP direkt dem Monoflop zugeführt werden. Die Filterfunktion des TSOP ist recht gut um Störsignale zu eliminieren. Zeitweise kommen aber trotzdem einige Störsignale durch. Diese stören die IR Signalauswertung des PCs oder des Gerätes nicht, da sie keinen Sinn ergeben, würden aber sofort das Monoflop aktivieren. Mit dem Schwellwert des Schmitt-Triggers lässt sich das Ansprechverhalten und die Empfindlichkeit einstellen. Das retriggerbare Monoflop schaltet für die einstellbare Zeitspanne von 1 5 Sekunden einen High-Pegel auf seinen Ausgang. Retriggerbar bedeutet hierbei, das mehrere Bursts (also gedrückte Tasten) den Countdown des Zeitgliedes innerhalb der Zeitspanne immer wieder zurücksetzen und das Zeitglied erst dann abläuft, wenn keine Signale mehr vom Schmitt-Trigger kommen. Das bedeutet praktisch, das man sich bsw. im Menü mit der FB solange bewegen kann wie man möchte, erst wenn keine FB-Tasten mehr gedrückt werden, wird das Display nach der eingestellten Zeitspanne herunter gedimmt. Das High-Signal vom Ausgang des Monoflops gelangt auf den Eingang eines Spannungs/PWM Umsetzers. Dieser wandelt linear eine analoge Spannung in ein proportionales PWM-Signal. Der High-Pegel des Monoflops steuert somit den PWM-Umsetzer auf 100%. Diese PWM-Signale gelangen auf einen Leistungs-Hexfet, welcher dann am Verbraucher die Leistung regelt. Bei einem Low Pegel vom Monoflop (also wenn keine FB-Tasten betätigt wurden) würde die Spannung und somit auch das PWM-Signal gegen Null gehen. Entkoppelt über eine Diode liegt deswegen am Eingang des Spannungs/PWM-Umsetzters ein Trimmregler, der die Grundhelligkeit des Displays bei absoluter Dunkeleheit des Umgebunngslichtes einstellt. Hier werden bsw. die gewünschten 40% Helligkeit eingestellt. Weiterhin misst eine Fotodiode die Umgebungshelligkeit und gibt eine daraus resultierende Spannung auf den Spannungs/PWM-Umsetzer. Liegt diese Spannung höher als die des Trimmers für die Grundhelligkeit,so wird die Spannung am Spannungs/PWM-Umsetzer entsprechend angehoben. Ein Kondensator am Eingang des Spannungs/PWM Umsetzters sorgt dafür, das die Helligkeit sanft absinkt (ca 1 Sekunde) wenn das Monoflop wieder auf Low schaltet. |
|||||||||||||||||||||
![]() |
|||||||||||||||||||||
![]() |
|||||||||||||||||||||
| Vorrangig lassen sich LED Hintergrundbeleuchtungen mittels PWM sehr gut dimmen. Es ist aber auch möglich, andere Leuchtquellen zu dimmen. Abhängig vom Typ sind auch bsw. CCFL in der Lage, in gewissen Grenzen gedimmt zu werden. Manchmal bieten die entsprechenden CCFL Inverter auch ein Anschlusspin für ein PWM Signal. Entscheidend ist meist jedoch die PWM Frequenz mit der gedimmt werden soll/darf. Der Spannungs/PWM Umsetzer besteht aus einem Sägezahn Generator IC2A und IC2B und dem Komparator IC4B. Dieser Sägezahngenerator bildet die Arbeitsfrequenz für den PWM Umsetzer. Mit C22 kann die Frequenz festgelegt werden. Hier sind es 150Hz bei 100nF. Durch verkleinern oder vergrößern können die Werte angepasst werden. Der Hexfet IRF7413 ist ein leistungsstarker FET, welcher durchaus gepulste Ströme von über 50A schalten darf. Der Hexfet hat einen äußerst geringen inneren Widerstand von 0,011Ohm. Laut Hersteller kann bei einem normalem PCB Layout eine Verlustleistung von 0,8Watt abgeführt werden. Somit kann der Hexfet durchaus hohe Ströme schalten. Wenn man wirklich einige Ampere schalten will, sollte man aber auch darauf achten, das die Leiterbahnen und die Anschlusspins dementsprechend hierfür ausgelegt sind. |
|||||||||||||||||||||
| Regler und Anschlüsse
R9 = Schwellwert Schmitt-Trigger R5,R6 = Empfindlichkeit/Regelverhalten Fotodiode R13 = Countdownzeit Monoflop R3 = Grundhelligkeit JP5 = Pin1,2 TSOP JP4 = LED rot Aktivitätsanzeige JP2 = Pin3 5Volt, Pin2 Masse, Pin1 Verbraucher - JP3 = Fotodiode SFH 203 |
![]() |
||||||||||||||||||||
![]() |
![]() |
||||||||||||||||||||
| nach oben | zur Startseite | ||||||||||||||||||||
|
|
|||||||||||||||||||||