|
J2 to RGB & S-PDIF
Ausgabe Box für DVB Empfangskarten vom Typ Fujitsu-Siemens und Baugleichen |
|||||||||||||||||||||||||
| Oben genannte Karten Hardware Rev: 1.3 ; 1,4 ; 1,5 und 1,6 sowie der Cable Version 2.1 besitzen einen Future Connector J2 welcher die RGB , S-PDIF , Infrarot Eingangssignale sowie Analog Sound bereitstellt. Von diesem Connector können dann die vom DAC bereitgestellten Signale aufbereitet und weitergeleitet werden. Leider bieten die Hersteller keine entsprechende Hardware zum Anschluß an den J2 an.
Ich habe mich entschlossen , eine entsprechende Box für den Anschluß eines Fernsehers über RGB sowie eines Dolby Digital Receivers über S-PDIF zu fertigen. Diese sollte zum einen die empfindliche Elektronik der DVB Karte vor ESD und Shoot Thru schützen . Näheres siehe hier : Http://www.maxim-ic.com/appnotes10.cfm/ac_pk/26/ln/en Weiterhin sollen die Analog Signale der DVB Karte ausreichend vor dem Einfluß von elektromagnetischen Störstrahlungen aus dem PC geschirmt werden. Diese sind je nach vorhandener Hardware erheblich und können das Nutzsignal völlig unbrauchbar machen. Der Anschluß von der Box zum Fernseher erfolgt mit einem speziellem "VGA to Scart" Kabel , welches fest mit der Box verbunden werden kann und platzsparend ist. |
|||||||||||||||||||||||||
![]() |
|||||||||||||||||||||||||
| Das J2 to Box Kabel : | |||||||||||||||||||||||||
| Die Schaltung besteht im Wesentlichen aus bekannten Veröffentlichungen , welche in Beiträgen vom vdr-portal zu finden sind. Ich habe mir diese Schaltungen soweit angepaßt , da ich auf Grund der Bauform meines VDRs nur begrenzten Platz für die Box habe. Zudem ist durch die passive Kühlung der DVB Karte auch die Verbindung über eine Huckepack bzw. Piggiback Karte ausgeschlossen.
Nach diversen Tests mit Flachbandkabeln habe ich mich auf Grund der doch noch vorhandenen Störeinstrahung zur geschirmten Signalübertragung entschieden. Hierfür habe ich ein altes VGA Kabel zerlegt. Von diesem wurden die Mini Koax Kabel für RGB verwendet. Weiterhin wurden der Außenschirm , sowie die Signalkabel benutzt. Nun fehlte nur noch das Audio Analog Kabel , welches sich in meiner Bastelkiste fand. Diese Kabel wurden an einem 2x5poligen Postenstecker angelötet und mit Schrumpfschlauch isoliert. Die Schirme der geschirmten Kabel wurden auf dieser Seite nicht aufgelegt und isoliert. Bis zum Postenstecker wurde nun das Außenschirmgeflecht vom alten VGA Kabel geschoben und mit Schrumpfschlauch isoliert. Die restliche Isolation bildet ein Klarglasschlauch aus dem Baumarkt. Der Aussenschirm sowie die anderen Schirme sind im Gehäuse der Box verlötet. Es sollte noch erwähnt werden , das der Analogmasse ein besonderer Stellenwert zukommt. Da die Masse an Pin 10 vom J2 wohl relativ hochohmig ist , habe ich für die Box eine eigene Analogmasse benutzt ( einzelnes Kabel über dem Schrumpfschlauch ) welche direkt mit dem Passivkühlkörper der DVB Karte verbunden wird. Lediglich für die Digitalmasse verwende ich den Pin 10 vom J2 . |
|||||||||||||||||||||||||
![]() |
|||||||||||||||||||||||||
| Unter dem Signalkabel vom J2 ist das Kabel für die Funktionen Digital Mute , AV Schaltspannung sowie Austastsignal sichtbar , welches dann separat über eine extra Hardwareschaltung gesteuert wird. | |||||||||||||||||||||||||
| Die Schaltung : | |||||||||||||||||||||||||
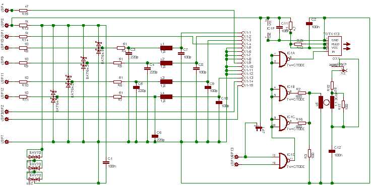
| Bestandteil der Schaltung sind nur Funktionen zur Steuerung des Fernsehers über das RGB Scart Kabel sowie die Digital Audio Übertragung des S-PDIF über Toslink / Optisch und BNC / Koax , beides galvanisch entkoppelt. Koax galvanisch zu entkoppeln wurde für mich unumgänglich, da ansonsten ständig elektrische Verbraucher mit ihren Schaltstörspannungen meinen DD Receiver "muteten" . Da die hierzu notwendigen HF Transformatoren für 10 Mhz recht selten zu bekommen sind , habe ich diesen aus einem alten Eingangsübertrager einer BNC 10 Mhz Netzwerkkarte gewonnen. (Modell 3Com 3C900-Combo oder ähnliche )
Das Mute Signal am 74 HCT 00D ist Low Aktiv . Wenn man nicht das S-PDIF Signal muten möchte , so wird das Mute Signal per JP1 dauerhaft auf High gelegt. Ansonsten entspricht die Schaltung den Standardwerten , lediglich die Video Signalleitungen wurden zum Schutz von ESD und Shoot Thru mittels Shunt-dioden abgesichert. |
|||||||||||||||||||||||||
![]() |
|||||||||||||||||||||||||
| Bild groß | |||||||||||||||||||||||||
| Die Platine : | |||||||||||||||||||||||||
| Um die Box möglichst kompakt zu halten , habe ich die Schaltung in SMD Bauweise ( 0805) ausgeführt. Bis auf den Übertrager sind die Bauteile bsw. bei Reichelt erhältlich. Erzeugt wurde das Layout mit der Leiterplattensoftware Eagle von Cadsoft . Einige Bauelemente ( Übertrager , Cinch Buchse etc ) waren in den Abmaßen nicht in den Libraries vorhanden , hier habe ich diese auf "meine" Bauelemente modifiziert. | |||||||||||||||||||||||||
![]() |
|||||||||||||||||||||||||
| Bild groß | |||||||||||||||||||||||||
![]() |
|||||||||||||||||||||||||
| Hier ist die fertig bestückte und geprüfte Platine zu sehen. | |||||||||||||||||||||||||
![]() |
|||||||||||||||||||||||||
| Das Gehäuse der Box : | |||||||||||||||||||||||||
| Als Gehäuseträger habe ich einen Blechwinkel aus verzinkten 2mm Eisenblech verwendet. Dieser ist ausreichend stabil um die entsprechenden Kräfte der Stecker ( vor allem des VGA Steckers ) abfangen zu können. Dieser Winkel wird dann im VDR Gehäuse befestigt. | |||||||||||||||||||||||||
![]() |
|||||||||||||||||||||||||
| Nachdem die Platine an den Gehäuseträger montiert wurde , habe ich die seitlichen Bleche befestigt. Von rechts kommend werden die Signalkabel des J2 eingeführt. An dieser Stelle wird auch der Außenschirm des J2 to Box Kabels am Gehäuse verlötet. An der Rückseite sind nun die Schirme der RGB+Sync sowie des Audio Kabels angelötet. | |||||||||||||||||||||||||
![]() |
|||||||||||||||||||||||||
| Nach der Funktionskontrolle wird nun der Deckel montiert und an vier Punkten verlötet. | |||||||||||||||||||||||||
![]() |
|||||||||||||||||||||||||
| Das VGA to Scart Kabel : | |||||||||||||||||||||||||
| Nachdem die Box nun fertig ist , habe ich das VGA to Scart Kabel gefertigt. Hierzu diente ein 21pol. Scartkabel mit vollständig geschirmten Video und Audio Leitungen. Hier wurde einseitig ein Scart Stecker abgeschnitten und die entsprechenden Kabel abisoliert. Vom alten VGA Kabel , welches als Kabel und Schirmspender für das J2 to Box Kabel diente , habe ich dann noch den VGA Stecker verwendet. Nachdem der Stecker zerlegt war , wurden die Kabeltülle auf 10,5 mm aufgeweitet, dann die Scart Leitungen entsprechend beschaltet und geprüft. | |||||||||||||||||||||||||
![]() |
![]() |
||||||||||||||||||||||||
| Zum Schluß wird die Schirmung über die Verbindungen angebracht und mit dem Stecker verlötet. Nach erneuter Funktionskontrolle wird nun das Steckerinnere mit einem 2 Komponenten Kleber vergossen. | |||||||||||||||||||||||||
![]() |
![]() |
||||||||||||||||||||||||
| Top | Home | ||||||||||||||||||||||||
|
|
|||||||||||||||||||||||||