![]() |
|||||||||||||||||||||||||||||||||||||||||
![]() |
|||||||||||||||||||||||||||||||||||||||||
|
Dieser hier vorgestellte Audio/Video Filter Verstärker dient zur Ausgabe von analogen Video und Audio Signalen einer digitalen DVB Karte mit Mpeg-Dekoder zum Anschluß bsw. eines Fernsehers über ein herkömmliches Scart Kabel.
|
|||||||||||||||||||||||||||||||||||||||||
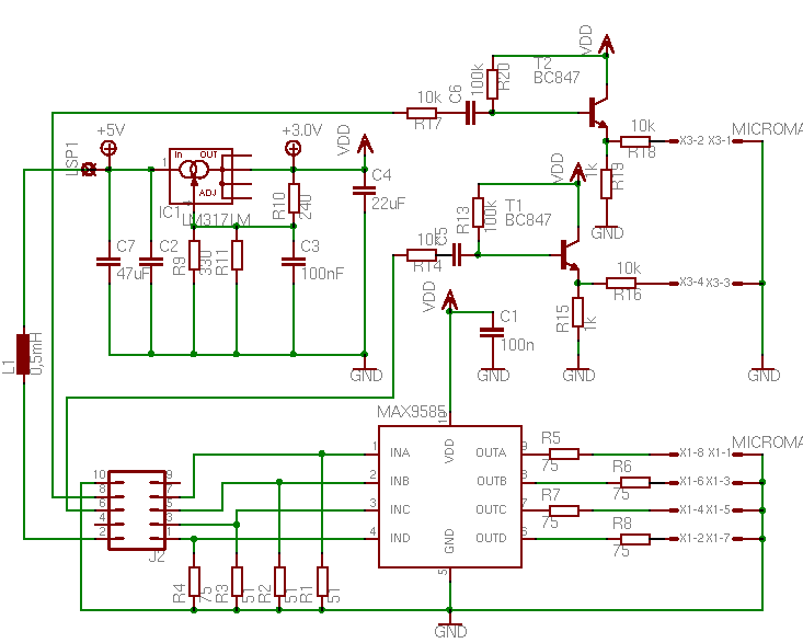
| Einige der Full-Featured DVB-Karten besitzen zur Audio/Video Ausgabe neben dem Slotblech-Ausgang noch einen internen Anschluß, um optional einige andere Ausgangssignale ausgeben zu können. Dieser Anschluß erhielt umgangssprachlich den Namen J2 der hier auch weiter verwendet wird.Am J2 sind die Video Signale in der Form CVBS,YC,RGB vorhanden. Weiterhin liegen dort die analogen Stereo Audio Signale links und rechts sowie das digitale SPDIF Signal mit TTL Pegel an. Und zu guter Letzt kann auch noch ein IR Signal von Fernbedienungsempfängerschaltungen dort eingespeist werden.
Die Video und Audio Signalleitungen am J2 haben eine direkte Verbindung zum TMS320AV7110 bzw. TLC320AD80C und sind somit relativ empfindlich gegen ESD bzw. Potentialunterschiede hervorgerufen durch externe Geräte. Aber auch innerhalb des PCs sind die Audio Signalleitungen anfällig gegenüber Elektrosmog und die Video Signalleitungen noch mit Oberwellen behaftet. Aus diesen Gründen sollten die Audio/Video Signalleitungen speziell nachbehandelt werden. Ideal ist hierbei eine Schaltung, welche das Nutzsignal gemäß dem Übertragungsbereich filtert, eine Impedanz und Spannungsanpassung durchführt, robust gegenüber von aussen kommenden Störspannungen ist und eine vollständige Schirmung ermöglicht. Für diesen Zweck eignet sich recht gut ein Quad Standard-Definition Video Filter Amplifier von Maxim MAX9585 . Dieser IC beinhaltet vier Video-Verstärker, welche gleichspannungsgekoppelt das Videosignal bis 8,5Mhz mit +/- 1db Bandpass hindurch lassen. Oberwellen von 27 Mhz werden mit 55db gedämpft. Dabei benötigt der IC nur eine sehr geringe Eigenstromaufnahme pro Kanal von 3,5mA bei einer Betriebsspannung von 2,7 - 3,6 Volt. |
|||||||||||||||||||||||||||||||||||||||||
![]() |
|||||||||||||||||||||||||||||||||||||||||
| Am J2 Pin 2 werden 5 Volt von der DVB Karte abgenommen. Diese gelangen über die Spule L1 zum Linear-Regler LM317. Dieser regelt die Spannung auf 3,0 Volt und versorgt damit den MAX9585 sowie die Audio Verstärker Transistoren BC 847.
Die Video Signale kommen über die Pins 1,3,5,7 an die Eingänge des MAX9585. Diese werden 2-fach verstärkt und über die 75 Ohm zu den Ausgängen geleitet. Die analogen Audio Signale kommen von den Pins 6 und 8 über die Koppelkondensatoren 10µF zur Verstärkerstufe BC847 und werden über 10KOhm ausgekoppelt. |
|||||||||||||||||||||||||||||||||||||||||
![]() |
![]() |
||||||||||||||||||||||||||||||||||||||||
| das Leiterplattenlayout ist so gestaltet, das eine größtmögliche Schirmung erreichbar ist. So schirmt die Leiterplattenunterseite die Bauelementeoberseite ab und verbindet auch die Metallhaube mit Massepotential. Die große SMD Spule zur Siebung der 5 Volt liegt dabei außerhalb der Schirmung auf der Leiterplattenunterseite wo auch genügend Platz für sie ist. Zwei 0,8mm Durchkontaktierungen übergeben vom J2 Masse und 5 Volt an die Unterseite . Hinter der Spule werden die 5 Volt über die 0,6mm Durchkontaktierung wieder auf die Leiterplattenoberseite übergeben.
Die Video und Audioausgänge werden getrennt über separate Micromatch Steckverbinder verbunden. Die Micromatch Verbinder ermöglichen eine sehr kompakte und flache Kontaktierung, da sie nur eine Bauhöhe von 6,5mm haben. Durch die Codierung am Stecker ist auch eine Falschpolung unmöglich. Auch ist dadurch eine getrennte Schirmung von Audio und Video möglich. Durch den Einsatz von keramischen Kondensatoren in SMD Bauform 1206 kann die Bauhöhe der Leiterplatte sehr flach gehalten werden. Die Leiterplatte hat die Abmaße von 40 x 25 mm |
|||||||||||||||||||||||||||||||||||||||||
![]() |
|||||||||||||||||||||||||||||||||||||||||
![]() |
|||||||||||||||||||||||||||||||||||||||||
![]() |
|||||||||||||||||||||||||||||||||||||||||
| nach dem bestücken kann ein erster Funktionstest durchgeführt werden. Nachdem dieser erfolgreich war, wird nun die Platine und das Flachbandkabel zur Scartplatine geschirmt. | |||||||||||||||||||||||||||||||||||||||||
![]() |
|||||||||||||||||||||||||||||||||||||||||
![]() |
![]() |
||||||||||||||||||||||||||||||||||||||||
|
aus lötfähigem Weisblech wird ein passendes Stück Blech heraus geschnitten.
|
|||||||||||||||||||||||||||||||||||||||||
![]() |
|||||||||||||||||||||||||||||||||||||||||
![]() |
|||||||||||||||||||||||||||||||||||||||||
| zum Biegen der Seitenwände verwende ich ein Formstück aus 3mm starken Aluminium. Dieses hat genau die Abmaße der Leiterplatte. | über die Kante des Formstückes werden nun die Seiten rechtwinklig gefalzt und verlötet. | ||||||||||||||||||||||||||||||||||||||||
![]() |
|||||||||||||||||||||||||||||||||||||||||
| in den Boden der Metallhaube wird genau passend eine starke Pappe zur Isolation eingeklebt. | |||||||||||||||||||||||||||||||||||||||||
![]() |
![]() |
||||||||||||||||||||||||||||||||||||||||
| dort wird die Leiterplatte eingesetzt und an den Rändern mit der Metallhaube verlötet. | |||||||||||||||||||||||||||||||||||||||||
![]() |
![]() |
||||||||||||||||||||||||||||||||||||||||
| damit man sich später auch noch einmal erinnern kann, wozu dieses Teil nun nützlich wäre, habe ich noch ein Label erstellt. Dieses wird auf die Metallfläche geklebt. | abschließend wird das ganze Teil mit dickem Tesa-Film (Paketband durchsichtig) beklebt und die überstehenden Ränder werden bündig abgeschnitten. | ||||||||||||||||||||||||||||||||||||||||
![]() |
|||||||||||||||||||||||||||||||||||||||||
| die Flachbandkabel werden mit selbstklebender Aluminium Folie geschirmt und anschließend mit Tesa Film isoliert. Der Aluminium Schirm wird dann noch einseitig an Masse gelegt. | |||||||||||||||||||||||||||||||||||||||||
![]() |
![]() |
||||||||||||||||||||||||||||||||||||||||
![]() |
|||||||||||||||||||||||||||||||||||||||||
![]() |
|||||||||||||||||||||||||||||||||||||||||
| und so sieht das Teil dann in Funktion aus. Die Bauhöhe beträgt 13mm über der DVB Karte. | |||||||||||||||||||||||||||||||||||||||||
| nach oben | zur Startseite | ||||||||||||||||||||||||||||||||||||||||
|
|
|||||||||||||||||||||||||||||||||||||||||