![]() |
|||||||||||||||||||||||||||||||||||||||
![]() |
|||||||||||||||||||||||||||||||||||||||
![]() |
![]() |
||||||||||||||||||||||||||||||||||||||
|
Im Folgenden beschreibe ich den Bau eines ferngesteuerten externen eSATAp Cases für 4 HDDs + ROM. Ein 5-Port SATA II Port Multiplier von Dawicontrol (DC-6510 PM) bildet dabei die Kommunikationsschnittstelle zwischen dem PC und den Massenspeichern. Das Case fungiert als Slave und wird über den PC gehandled. Ein Microcontroller steuert im Case die HDDs software-gesteuert, |
|||||||||||||||||||||||||||||||||||||||
| unabhängig davon kann das Case aber auch manuell ohne Slave-Steuerung vom PC eingeschaltet werden. Es lassen sich weiterhin die HDDs manuell per Tipptaste aktivieren. Die HDDs sind über spezielle Silikon-Dämpfer akustisch entkoppelt und werden über schwingungsgedämpfte Lüfter gekühlt. | |||||||||||||||||||||||||||||||||||||||
![]() |
|||||||||||||||||||||||||||||||||||||||
![]() |
|||||||||||||||||||||||||||||||||||||||
|
Das Gehäuse besteht aus einem Ober und einem Unterteil. Das Oberteil ist aus 1,5mm Aluminium Blech geformt.
|
|||||||||||||||||||||||||||||||||||||||
![]() |
|||||||||||||||||||||||||||||||||||||||
| Das Unterteil ist aus 5mm HDF (hochdichte Faserplatte) gefertigt. Dadurch werden Schwingungen der Massenspeicher weitgehend absorbiert. Das Unterteil besitzt vorn rechts eine t-förmige Öffnung. Über diese wird von unten kalte Luft angesaugt. Diese kühlt dann die HDD-Kühlrahmen und wird hinten rechts über die Lüfter heraus geführt. Die Rückwand trägt hinten links das Kühlblech für die Stromversorgung, in der Mitte die Halterung für die eSATAp Buchse und rechts der Lüfterrahmen. Dieser ist mittels 5mm starkem Schaumgummi entkoppelt. Eine dünne Aluminium Haushaltsfolie schirmt das Unterteil ab. | |||||||||||||||||||||||||||||||||||||||
![]() |
|||||||||||||||||||||||||||||||||||||||
| Die Rückwand trägt das Netzteil, den eSATAp Connector und den entkoppelten Doppellüfter bestehend aus 2 Stück 70x70x10 Low-Noise Lüfter, die ca. mit 500Upm arbeiten. Das Netzteil gibt seine Abwärme direkt an die Rückwand ab, diese ist auch aus 1,5mm starkem Aluminium Blech gefertigt. | |||||||||||||||||||||||||||||||||||||||
![]() |
|||||||||||||||||||||||||||||||||||||||
![]() |
|||||||||||||||||||||||||||||||||||||||
| Der HDD Laufwerkskäfig nimmt zwei Festplatten huckepack auf. Damit diese ausreichend gekühlt werden können, sind die Laufwerkswinkel mit Wärmeleitkleber am Lochblech verklebt. Dadurch kann auch seitlich die Luft durch den Käfig strömen. Der gesamte Laufwerkskäfig lagert auf 4 Silikon-Dämpfern, sodass niederfrequenter Körperschall nicht auf das Gehäuse wirken kann.
Die Herstellung dieser Dämpfer beschreibe ich hier |
|||||||||||||||||||||||||||||||||||||||
![]() |
|||||||||||||||||||||||||||||||||||||||
![]() |
|||||||||||||||||||||||||||||||||||||||
| Für die Kommunikation zwischen dem PC und dem eSATAp Case ist ein spezielles eSATAp Kabel zuständig. Dieses überträgt neben SATA, USB auch Power 12 Volt sowie 5 Volt. SATA überträgt dabei die Daten und USB die Steuersignale, damit der PC die HDDs handeln kann. Über die Power-Leitungen kann das Case insgesamt ein bzw. ausgeschaltet werden.
Grundsätzlich hätte das Case auch über die Power-Leitungen des eSATAp-Kabels mit Power versorgt werden können, jedoch wollte ich den PC, welcher mit einer PicoPSU ausgestattet ist, nicht zusätzlich belasten. Darum hat das Case eine eigene Stromversorgung bekommen. |
|||||||||||||||||||||||||||||||||||||||
![]() |
|||||||||||||||||||||||||||||||||||||||
![]() |
|||||||||||||||||||||||||||||||||||||||
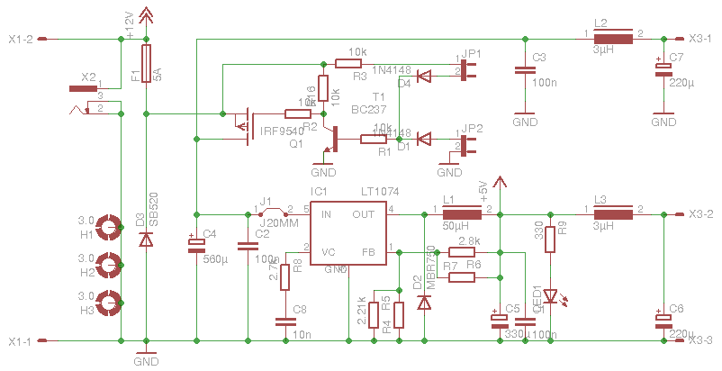
| Das Netzteil wird über X1 (RIACON-Buchse) bzw. X2 (5,5mm Hohlbuchse) mit 12 Volt versorgt. Über JP2 wird das Schaltsignal 5 Volt, welches über Power vom PC kommt und über den Ein/Aus Schalter an der Front geschleift ist, dem Q1 zugeführt. Parallel dazu werden über JP1 über den rückseitigen Kippschalter 12 Volt angelegt. Dadurch kann das Case entweder über den Kippschalter an der Rückwand manuell eingeschaltet werden, oder über die 5 Volt Steuerung des PCs. Der IC1 wandelt die 12 Volt in 5 Volt und kann max 5 Ampere bereitstellen. An der RIACON Buchse X3 liegen dann die geschalteten 12 Volt und 5 Volt für den Betrieb des Cases bereit. | |||||||||||||||||||||||||||||||||||||||
![]() |
|||||||||||||||||||||||||||||||||||||||
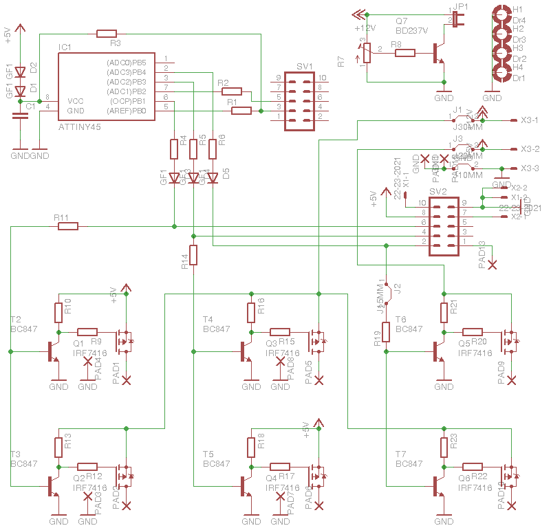
| Über SV1 erhält der Microcontroller Attiny 45 das USB Signal vom PC und schaltet dementsprechend seine Ausgänge auf High. Dieses Signal gelangt dann zum SV2, welches zur Frontplatteneinheit läuft und parallel zu den Treiberstufen für die HDDs. An die PADs 1 - 12 werden die SATA Kabel für die zu schaltenden Festplatten angeschloseen. An JP1 wird die Lüftereinheit angeschlossen, mit R7 kann die Lüfterdrehzahl von 0 - 100% justiert werden. | |||||||||||||||||||||||||||||||||||||||
![]() |
|||||||||||||||||||||||||||||||||||||||
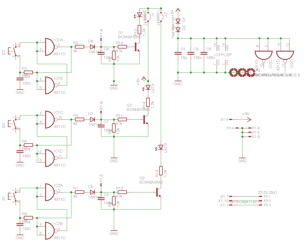
| die vom SV2 zum X1 gelangten Signale schalten Q1 - Q3 und lassen die LED 1 - 3 für die jeweilige HDD an der Frontplatte leuchten. IC 1 und IC2 bilden 3 Flip-Flops, welche per Tipptaste den Schaltzustand speichern und dann ein High Signal auf X1 geben, um die Festplatten manuell schalten zu können. | |||||||||||||||||||||||||||||||||||||||
![]() |
|||||||||||||||||||||||||||||||||||||||
![]() |
|||||||||||||||||||||||||||||||||||||||
| die vom Netzteil erzeugten Spannungen gelangen auf eine Stromverteilerschiene, hierüber ist die 4. Festplatte fest angeschlossen, sowie das BR-Laufwerk, der SATA-Controller und die Steuerplatine für die geschalteten Festplatten.
Da am SATA-Controller die SATA Steckerverriegelung nicht ausreichend funktioniert, mußte ich eine Zugentlastung für die SATA Stecker herstellen. |
|||||||||||||||||||||||||||||||||||||||
![]() |
![]() |
||||||||||||||||||||||||||||||||||||||
![]() |
|||||||||||||||||||||||||||||||||||||||
![]() |
|||||||||||||||||||||||||||||||||||||||
![]() |
|||||||||||||||||||||||||||||||||||||||
| nach oben | zur Startseite | ||||||||||||||||||||||||||||||||||||||
|
|
|||||||||||||||||||||||||||||||||||||||